An implementation of bivariate copulas and bivariate distributions in Julia.
This module has the following capabilities:
- Construction of continous bivariate distributions with Distributions.jl
- Evaluation of cdf and density
- Conditioning (cdfs)
- Sampling
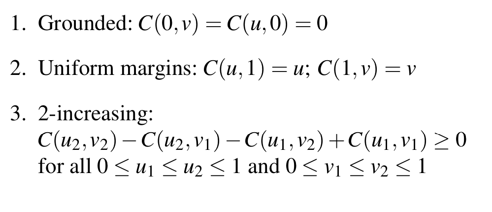
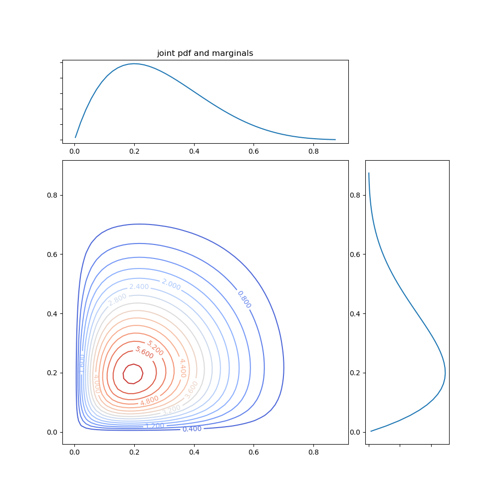
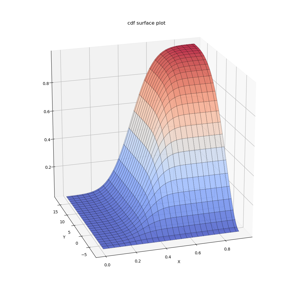
- Bivariate scatter plots, cdf and density plots and contour plots
- Common copula families:
- π (independence)
- M (maximal correlation)
- W (maximal negative correlation)
- Gaussian (correlation coefficient r; r = -1 for W, r = 0 for π, r = 1 for M)
- Frank (s is real; -inf for W, 0 for π, inf for M)
- Clayton (t>=-1; -1 for W, 0 for π and inf for M)
Any possible multivariate dependence can be encoded in a copula. Copulas are joint cdfs with standard uniform marginals, and are a way to model dependency independently of marginal distributions. Most probabilistic dependence problems can be reduced to an analysis of copulas.
- Ander Gray, Institute for Risk and Uncertainty, University of Liverpool
- Liam T. Henry, Clarus Financial Technology, Belfast
This is a registered julia package:
julia> ]
pkg> add BivariateCopulasor the most up to date version:
julia> ]
pkg> add https://github.com/AnderGray/BivariateCopulas.jl#masterA bivariate copula (2-copula) C is a function C:[0,1]2 -> [0,1] with the following properties:
Three important 2-copulas are:
with W and M being bounds on all 2-copulas: W ≤ C ≤ M
Copulas are mainly used in dependence modelling, and can be used to construct any continous multivariate distribution function (df) given their univariate marginals. This is enabled by a theorem from Sklar:
Where FX and FY are the cumulative distribution functions (cdf) of X and Y. Moreover, X and Y are stochastically independent if and only if CXY = π, maximally correlated iff CXY = M, and minimally correlated iff CXY = W.
julia> a = Pi()
Copula ~ π()
julia> b = M()
Copula ~ M()
julia> c = W()
Copula ~ W()
julia> d = Gaussian(0.8)
Copula ~ Gau(r=0.8)
julia> e = Frank(10)
Copula ~ F(s=10.0)
julia> g = Clayton(-0.2)
Copula ~ Cla(t=-0.2)Use any two continous distribution from Distributions.jl may be used to make a bivariate distribution with C
julia> C1 = Gaussian(0.8);
julia> j1 = C1(Normal(0, 1), Normal(0, 1)) # Correlated normal
Joint ~ Gau( r=0.8, Normal{Float64}(μ=0.0, σ=1.0), Normal{Float64}(μ=0.0, σ=1.0) )
julia> C2 = M();
julia> j2 = C2(Beta(2, 4), Beta(4, 2)) # Maximally correlated betas
Joint ~ M( Beta{Float64}(α=2.0, β=4.0), Beta{Float64}(α=4.0, β=2.0) )
julia> j3 = W(Normal(-1, 20), Beta(4, 2)) # Minimally correlated normal and beta
Joint ~ W( Normal{Float64}(μ=-1.0, σ=20.0), Beta{Float64}(α=4.0, β=2.0) )
julia> cop = Gaussian(0.8);
julia> cop(0.2, 0.4) # cdf eval
0-dimensional Array{Float64,0}:
0.17890296062944128
julia> cdf(cop, 0.2, 0.4) # same as above
0-dimensional Array{Float64,0}:
0.17890296062944128
julia> cop(0.2:0.1:0.8, 0.2:0.1:0.8) # ask for matrix
7×7 Array{Float64,2}:
0.129034 0.16003 0.178903 0.189859 0.195758 0.198579 0.199683
0.16003 0.21118 0.247245 0.271358 0.286343 0.294693 0.298579
0.178903 0.247245 0.300933 0.340944 0.368789 0.386343 0.395758
0.189859 0.271358 0.340944 0.397584 0.440944 0.471358 0.489859
0.195758 0.286343 0.368789 0.440944 0.500933 0.547245 0.578903
0.198579 0.294693 0.386343 0.471358 0.547245 0.61118 0.66003
0.199683 0.298579 0.395758 0.489859 0.578903 0.66003 0.729034
julia> density(cop, 0.2, 0.4) # density eval at a point
1.347233996821345
julia> density(cop, 0.2:0.1:0.8, 0.2:0.1:0.8) # ask for matrix
7×7 Array{Float64,2}:
2.28311 1.8543 1.34723 0.888161 0.522393 0.26094 0.0981165
1.8543 1.88328 1.65627 1.30532 0.917827 0.554958 0.26094
1.34723 1.65627 1.71488 1.57426 1.28937 0.917827 0.522393
0.888161 1.30532 1.57426 1.66667 1.57426 1.30532 0.888161
0.522393 0.917827 1.28937 1.57426 1.71488 1.65627 1.34723
0.26094 0.554958 0.917827 1.30532 1.65627 1.88328 1.8543
0.0981165 0.26094 0.522393 0.888161 1.34723 1.8543 2.28311
julia> j1 = cop(Beta(2, 4), Normal(5, 3.4));
julia> j1(0.1:0.2:0.8, 5.1:0.2:5.8) # cdf
4×4 Array{Float64,2}:
0.0806019 0.0807922 0.0809446 0.0810654
0.388167 0.398055 0.407184 0.415547
0.5023 0.523831 0.544962 0.565593
0.511647 0.535043 0.558309 0.581364
julia> density(j1, 0.1:0.2:0.8, 5.1:0.2:5.8) # density
4×4 Array{Float64,2}:
0.0461003 0.0380492 0.0311039 0.0251831
0.398346 0.390902 0.379929 0.365733
0.128563 0.142985 0.157505 0.171839
0.00374385 0.00473385 0.00592841 0.00735337
julia> rand(cop, 10^4) # sample a copula
10000×2 Array{Float64,2}:
0.342484 0.293974
0.970305 0.892417
0.344887 0.670971
0.177868 0.091284
⋮
0.577286 0.439561
0.560594 0.405275
0.259065 0.0325417
0.424095 0.389324
julia> rand(j1, 10^4) # sample a bivariate distribution
10000×2 Array{Float64,2}:
0.0737024 -0.791622
0.330924 4.26197
0.14506 5.36363
0.353489 7.28413
0.530191 10.199
⋮
0.366434 5.22849
0.109036 1.30304
0.555351 6.06244
0.653661 10.6358
0.242393 4.85661
PyPlot.jl may be used for this packages plotting features. If so, it must be explicitally stated:
julia> using PyPlot
julia> samps = rand(cop, 10^4);
julia> scatter(samps)julia> samps2 = rand(j1, 10^4);
julia> scatter(samps2)julia> using3D()
julia> plot(cop)julia> plot(j1)julia> c1 = Frank(0.8);
julia> plotDen(c1)julia> j1 = c1(Beta(2, 5), Beta(2, 5));
julia> plotDen(j1)julia> plotContourCdf(j1)julia> plotContourDen(j1)-
Nelsen, Roger B. An introduction to copulas. Springer Science & Business Media, 2007
-
Joe, Harry. Multivariate models and multivariate dependence concepts. CRC Press, 1997










